企业信息 Information

公司名称:广东天榜商贸有限公司

法人代表:王善江

注册地址:广州市白云区永平街永泰泰兴路22号之二216房

所属行业:批发业

更多行业:营养和批发,食品、饮料及烟草制品批发,批发业,批发和零售业

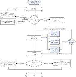
第二类医疗器械销售全攻略 从注册到市场准入的关键步骤解析

产品列表

公司简介 COMPANY

经营范围:第二类医疗器械销售;第一类医疗器械销售;个人卫生用品销售;特殊医学用途配方食品销售;会议及展览服务;健康咨询服务(不含诊疗服务);养生保健服务(非医疗);生物化工产品技术研发;技术服务、技术开发、技术咨询、技术交流、技术转让、技术推广;食品销售(仅销售预包装食品);咨询策划服务;消毒剂销售(不含危险化学品);食品互联网销售(仅销售预包装食品);护理机构服务(不含医疗服务);企业形象策划;贸易经纪;日用百货销售;人体基因诊断与治疗技术开发;企业管理咨询;组织文化艺术交流活动;保健食品(预包装)销售;国内贸易代理;化妆品批发;日用品销售;中医养生保健服务(非医疗);人体干细胞技术开发和应用;远程健康管理服务;化妆品零售;市场营销策划;细胞技术研发和应用;企业管理;货物进出口;技术进出口;酒类经营;职业卫生技术服务;进出口代理;检验检测服务;第二类增值电信业务;

公司简介: 广东天榜商贸有限公司成立于2023年02月08日,注册地位于广州市白云区永平街永泰泰兴路22号之二216房,法定代表人为王善江。经营范围包括第二类医疗器械销售;第一类医疗器械销售;个人卫生用品销售;特殊医学用途配方食品销售;会议及展览服务;健康咨询服务(不含诊疗服务);养生保健服务(非医疗);生物化工产品技术研发;技术服务、技术开发、技术咨询、技术交流、技术转让、技术推广;食品销售(仅销售预包装食品);咨询策划服务;消毒剂销售(不含危险化学品);食品互联网销售(仅销售预包装食品);护理机构服务(不含医疗服务);企业形象策划;贸易经纪;日用百货销售;人体基因诊断与治疗技术开发;企业管理咨询;组织文化艺术交流活动;保健食品(预包装)销售;国内贸易代理;化妆品批发;日用品销售;中医养生保健服务(非医疗);人体干细胞技术开发和应用;远程健康管理服务;化妆品零售;市场营销策划;细胞技术研发和应用;企业管理;货物进出口;技术进出口;酒类经营;职业卫生技术服务;进出口代理;检验检测服务;第二类增值电信业务;

联系我们 Contact

电话:1953742**

邮箱:19537921b**[email protected]

地址:广州市白云区永平街永泰泰兴路22号之二216房

友情链接: 青海甲壳虫工贸有限公司 上海悦飞溪网络科技有限公司 北京万物起源科技有限公司 重庆展秀峰电子商务有限公司 山西鲽兔科技有限公司 佛山市禅城区广兴成五金厂 深圳市卡集信息科技有限公司 温州市益顺皮革机械厂 黄山超新星互联网科技有限公司 合肥纽斯信息科技有限公司 御贡汉方科技发展江苏有限公司 上海柏照网络科技有限公司 北京嘉创赢投资管理有限公司 郑州正度教育科技有限公司 安庆市网唯网络科技有限公司 东莞市明歆计算机软件开发有限公司 汕头市宝维智能科技有限公司 谷城县虞黔电子商务有限公司 北京蜡中希科技有限公司 沈阳云邦科技有限公司 徐州才哲商贸有限公司 宿州市欧尚小米装饰工程有限公司 上海会策信息技术有限公司 皮斯塔 云南尚品教育开发有限公司 合肥户点广告有限公司 兰州幸巴信息技术有限公司 上海悠品信息科技有限公司 深圳市成业昌物流有限公司 济南观观网络科技服务有限公司 中国纸业网 温州东轩鼎耀电子商务有限公司 盐城市鑫奥环卫设备有限公司 上海若幕科技有限公司 广东省物流行业协会 常州市驰纳焊割设备有限公司 四川中汇信远合同担保有限公司 南宁梁小妹口腔诊所 佛山温莎商务有限公司 深圳市佳蔓隆电子有限公司 上势信息科技(上海)有限公司 深圳市新鼎阳电子商务有限公司 沈阳欧古科技有限公司 广州市义加网络科技有限公司 杭州会友科技有限公司 宁夏呈欣代理记账集团有限公司 淮安悠扬电子商务有限公司 河北蜜思网络科技有限公司 苏州代客文化传播有限公司 上海萃喜网络科技有限公司 重庆网沃网络科技有限公司 北京三山升阳科技有限公司 深圳中康实业科技有限公司 广州大木星互联网开发有限公司 北京瀚海博联公关策划有限公司 深圳市脉铨科技有限公司 北京正易文化传播有限公司 郑州众心善帮信息科技有限公司 杭州乐澄网络科技有限公司 程力专用汽车股份有限公司销售二十七分公司 五行文化传媒商学院 上海星木网络科技有限公司 天津蒙域文化传播有限公司 合肥教外教育咨询有限公司 北京安道易科技有限公司 上海金森梁网络科技有限公司 上海馨鹏辉广告设计有限公司 武汉骏安冷暖设备工程有限公司 上海一纯网信息咨询有限公司 渤海大学成人教育学院 天门市双柱木工锯业有限公司 文登区云商珠宝店 东莞市环莞清洁装饰工程有限公司 山东新华书店集团有限公司临沂分公司 临洮县风波信息技术有限公司 榆林市卡菲特葡萄酒股份有限公司 亳州开至英网络科技有限公司 广州光扬电子科技有限公司 亮捷航空科技(天津)有限公司 运城市盐湖区捷红科技有限公司 苏州隆凯机电科技有限公司 南宁芽魅镁网络科技有限公司 杭州慕春文化有限公司 广州菲赛贸易有限公司 苏州旷芒智能科技有限公司 京通互联(北京)网络信息有限公司 安平县永腾丝网制造有限公司 友趣玩 秦皇岛格拉斯玻璃有限公司 深圳市讯科标准技术服务有限公司 西安海派信息技术有限公司 纳小米节能科技有限公司 和田帝雅纳特电子科技有限公司 沭阳县兄弟花卉中心 泉州一朵网络科技有限公司 天气预报 济宁市贵和重工机械有限公司
Top